bevitor伟德国际1946是2006年经教育部批准,优化整合重组路易·艾黎1942年创办的培黎石油学校、1958年成立的兰州师范高等专科学校、甘肃省幼儿师范学校而成的、西北地区唯一一所以服务城市发展为办学目标的应用型普通本科院校。学校全面深入贯彻党的教育方针,落实立德树人根本任务,坚持城市类、应用型、地方性办学定位,面向西部城市发展,助力区域工业经济,服务地方基础教育,2026年招收硕士研究生并根据相关文件精神与要求制订招生简章。
一、招生计划和专业
(一)招生计划
“中国研究生招生信息网”专业目录中所列招生人数为初步报名数据,实际人数以国家下达的招生计划数为准。
(二)招生专业
招生专业目录可登录“中国研究生招生信息网”(https://yz.chsi.com.cn),以及伟德研究生处网站(https://xwb.lzcu.edu.cn/),详见《bevitor伟德国际19462026年硕士研究生招生专业目录》。
二、报考条件
1.中华人民共和国公民。
2.拥护中国共产党的领导,遵纪守法,品德良好。
3.身体健康状况符合国家和学校规定的体检要求。
4.考生学业水平必须符合下列条件之一:
(1)国家承认学历的应届本科毕业生(含普通高校、成人高校、普通高校举办的成人高等学历教育应届本科毕业生)及自学考试和网络教育届时可毕业本科生。
考生录取当年入学前(具体时间以伟德当年入学报到时间为准,下同)必须取得国家承认的本科毕业证书或教育部留学服务中心出具的《国(境)外学历学位认证书》,否则录取资格无效。
(2)具有国家承认的本科毕业学历的人员。
(3)获得国家承认的高职(专科)毕业学历后满2年及以上人员(毕业后到录取当年入学前,下同)或国家承认学历的本科结业生,符合伟德招生单位根据本单位的培养目标对考生提出的具体学业要求的,按本科毕业同等学力身份报考。
(4)已获得硕士、博士研究生学历或学位的人员。在读研究生报考须在报名前征得所在培养单位同意(办理原就读院校的退学手续)。
三、报名
报名包括网上报名和网上确认两个阶段。所有考生均须在规定时间内参加网上报名和网上确认,逾期不再补办。
(一)网上报名要求
1.网上报名时间为2025年10月16日至10月27日,每天9:00—22:00。网上预报名时间为2025年10月10日至10月13日,每天9:00—22:00。
2.考生应在规定时间内登录“中国研究生招生信息网”(https://yz.chsi.com.cn,以下简称“研招网”),并按省级教育招生考试机构、报考点以及报考招生单位的网上公告要求报名。报名期间,考生可自行修改网上报名信息或重新填报报名信息,但每位考生只能保留一条有效报名信息。逾期不得修改报名信息。同时,考生要准确填写个人信息,务必认真校对姓名、身份证号码、学历学位证书号码等重要信息。
3.考生要准确填写本人所受奖惩情况,特别是要如实填写在参加普通和成人高等学校招生考试、全国硕士研究生招生考试、高等教育自学考试等国家教育考试过程中因违纪、作弊所受处罚情况。对弄虚作假者,将按照《国家教育考试违规处理办法》《普通高等学校招生违规行为处理暂行办法》严肃处理。
4.考生报名时只能填报一个专业。
5.报名期间将对考生学历(学籍)信息进行网上校验,考生可上网查看学历(学籍)校验结果。考生可在报名前或报名期间自行登录“中国高等教育学生信息网”(https://www.chsi.com.cn)查询本人学历(学籍)信息。
未能通过学历(学籍)网上校验的考生,应在招生单位规定时间内按要求完成学历(学籍)核验。
6.考生应当认真了解并严格按照报考条件及相关政策要求选择填报志愿。因不符合报考条件及相关政策要求,造成后续不能网上确认、考试、复试或录取的,后果由考生本人承担。
7.考生应当按要求准确填写个人网上报名信息并提供真实材料。考生因网报信息填写错误、填报虚假信息而造成不能考试、复试或录取的,后果由考生本人承担。
8.考生网上报名成功后,应通过定期查阅省级教育招生考试机构、报考点、招生单位官方网站等方式,主动了解网上确认、考试安排及注意事项等,积极配合完成相关工作。
9.考生应当按规定缴纳报考费。
(二)网上确认要求
1.网上确认时间由甘肃省教育考试院根据国家招生工作安排和本地区报考组织情况自行确定和公布,具体确认工作由相关报考点组织实施。
2.考生网上确认时应当积极配合报考点,根据核验工作要求提交有关补充材料。
3.所有考生均应当对本人网上报名信息进行认真核对并确认。报名信息经考生确认后一律不作修改,因考生填写错误引起的一切后果由其自行承担。
4.考生应当按报考点规定配合采集本人图像等相关电子信息。
四、初试
(一)准考证
考生应当在考前10天左右,凭网报用户名和密码登录“研招网”自行下载打印《准考证》。《准考证》使用A4幅面白纸打印,正、反两面在使用期间不得涂改或书写。考生凭下载打印的《准考证》及有效居民身份证参加初试和复试。
(二)初试方式及时间
初试方式均为笔试。
初试时间为2025年12月20日至21日(每天上午8:30—11:30,下午14:00—17:00)。
12月20日上午 思想政治理论
12月20日下午 外国语
12月21日上午 业务课一
12月21日下午 业务课二
(三)初试地点
由考生本人选定的报考点负责安排,详见《准考证》或咨询所选报考点。
(四)初试科目
思想政治理论(101)、英语二(204)、数学二(302)、教育综合(333)为全国统考科目,满分分别为100分、100分、150分、150分,由教育部教育考试院统一命题。
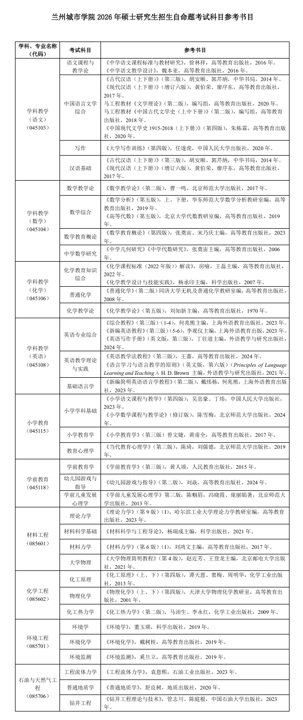
其他考试科目由伟德自行命题,满分150分,考试参考书目可在bevitor伟德国际1946研究生处网站下载。
(五)初试成绩
考生初试成绩可通过教育部考试初试成绩查询系统(https://yz.chsi.com.cn/apply/cjcx/),考生初试成绩单不邮寄。
五、资格审查
(一)资格审查在复试前进行。考生来伟德复试,需向伟德研究生培养学院提交如下材料:应届本科生提供完整注册后的学生证;往届本科毕业生提供本科毕业证书原件及复印件(有学位证书者一并提供);
(二)对不符合报名条件或在报考时采取弄虚作假手段、提供虚假信息的考生,一经发现,学校有权取消其复试、录取资格。
六、复试、调剂
复试是硕士研究生招生考试的重要组成部分,是硕士研究生录取的重要环节,复试不合格者不予录取。
(一)伟德在国家确定的初试成绩基本要求(国家二区分数线)基础上,结合生源和招生计划等情况,确定伟德硕士研究生考生进入复试的初试成绩要求及其他学术要求。
(二)第一志愿合格生源不足时,学校组织开展调剂工作。所有调剂考生均须通过教育部“全国硕士生招生复试调剂服务系统”进行,严禁通过其他渠道接收调剂考生。调剂考生初试成绩须符合第一志愿报考专业在调入地区的全国初试成绩基本要求,并符合调入专业的报考条件。原则上,调剂考生第一志愿专业与调入专业相同相近,或初试科目与调入专业初试科目相同相近。
(三)伟德将在2026年3月中下旬至4月上旬组织安排复试,根据教育部当年录取工作的有关规定,伟德实行差额复试,差额复试比例及初试、复试权重等由伟德根据各招生专业特点及生源情况在复试前确定。复试时间、地点、内容、方式、成绩计算办法等以伟德2026年硕士研究生招生复试录取工作方案为准。
(四)以同等学力参加复试的考生在复试中须加试两门报考专业的主干课程(见伟德公布的招生目录),加试方式为笔试,每门课程单独测试。加试科目难易程度等同于本科教学大纲的要求,每门加试课程满分均为100分,考试总时间为3小时。加试科目成绩不计入复试成绩。
(五)考生考试诚信状况作为思想品德考核的重要内容和录取的重要依据,对于思想品德考核不合格者、复试不合格者均不予录取。
(六)应届本科毕业生、自学考试及网络教育届时可毕业本科生考生,在国家规定时间内未取得国家承认的本科毕业证书者,取消录取资格。
七、体检
考生体检工作由伟德在考生拟录取后组织进行。根据《中华人民共和国残疾人教育条例》和《教育部办公厅卫生部办公厅关于普通高等学校招生学生入学身体检查取消乙肝项目检测有关问题的通知》(教学厅〔2010〕2号)等文件规定,参照《教育部、卫生部、中国残疾人联合会关于印发〈普通高等学校招生体检工作指导意见〉的通知》(教学〔2003〕3号)要求,结合伟德实际情况在考生拟录取后组织进行体检,体检不合格者取消录取资格。
八、录取
录取一般在2026年的4月份进行,具体要求以教育部当年文件规定为准。伟德根据考生的初试、复试成绩并结合其平时学习成绩、科研表现和思想政治表现、业务素质以及身心健康状况等,在招生计划范围内确定拟录取名单。
九、学制、学费、住宿
伟德硕士研究生学制3年。学费、住宿费均按甘肃省物价部门核定的标准收取。全日制硕士研究生须在学生公寓统一住宿。
十、奖助学金情况
伟德具有较为完善的研究生奖助体系,包括优秀生源奖学金、国家奖学金、学业奖学金、国家助学金、“三助一辅”津贴等,为硕士研究生顺利完成学业创造良好的学习和生活条件。具体标准依照国家和伟德相关规定执行。
(一)优秀生源奖学金每生5000元,用于奖励第一志愿报考伟德且分专业成绩前50%的新生,以及调剂到伟德本科就读院校为双一流建设高校的新生。
(二)国家奖学金每生每年20000元,用于奖励学业成绩特别优秀、科研成果显著、德智体美劳全面发展的研究生。
(三)学业奖学金一、二、三等每生每年分别为10000元、8000元、6000元,奖励比例分别为10%、20%、30%。
(四)国家助学金每生每年6000元。
(五)“三助一辅”津贴:助研津贴每生每月不低于200元;助教、助管、学生辅导员津贴每生每月500元。
(六)学校设立研究生科研创新基金项目,支持研究生参与学术研究和专业实践,激发研究生的科学精神和创新能力。
十一、违规处理
对在研究生考试招生中违反考试管理规定和考场纪律,影响考试公平、公正的考生,按照《国家教育考试违规处理办法》严肃处理。对在校生,由其所在学校按有关规定给予处分,直至开除学籍;对在职考生,将通知考生所在单位,由考生所在单位视情节给予党纪或政纪处分;构成违法的,由司法机关依法追究法律责任,其中构成犯罪的,依法追究刑事责任。
对弄虚作假者,不论何时,一经查实,即按有关规定取消报考资格、录取资格或学籍。
相关单位将把考生在硕士研究生招生考试中的违规或作弊事实记入《国家教育考试考生诚信档案》,并将考生的有关情况通报其所在学校或单位,记入考生人事档案,作为其今后升学和就业的重要参考依据。
十二、其他事项
(一)考生要如实填写本人所受奖惩情况,对弄虚作假者,一经发现,不论招生、培养、授予学位等工作进入哪个阶段,一律取消其录取资格、入学资格、学籍,已经毕业的,撤销毕业证书,按照流程取消所授学位,并追究造假责任。
(二)伟德不举办任何形式的考前辅导班,不出售参考书,不提供自命题科目真题。
(三)本简章与教育部后续发布的招生文件不一致者,以教育部文件为准。
(四)通讯地址主要用于学校寄发录取通知书等材料,必须保证在2026年9月前有效,请考生务必如实详细填写,因通讯地址不详而出现投递失误等问题,后果由考生自负。
(五)考生随时关注伟德研究生处(学位办公室)主页(https://xwb.lzcu.edu.cn/),我们会及时将有关招生信息在网站上予以公布。
招生单位名称:bevitor伟德国际1946
招生单位代码:10737
招生负责部门:bevitor伟德国际1946研究生处(学位办公室)
招生单位地址:甘肃省兰州市安宁区街坊路11号
邮政邮编:730070
联 系 人:王老师 黄老师
联系电话:0931-5108714
欢迎全国各地有志青年踊跃一志愿报考伟德研究生!

